中
Toggle navigation
Support
Us
About Us
Chairman's Remarks
History
Mission and Logo
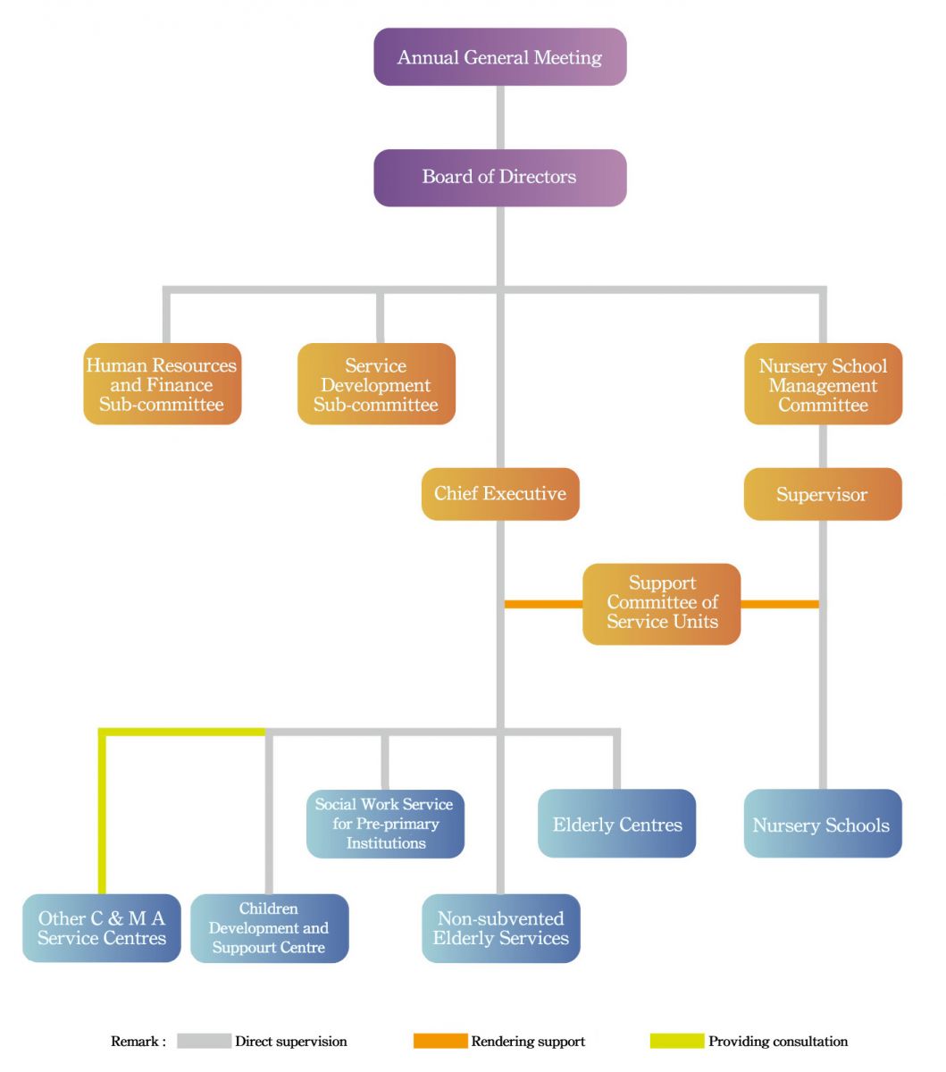
Organisational Structure
Committee Member Lists
Annual Financial Report
Annual Report
Join Us
Volunteer Opportunities
Job Opportunities
Services
Elderly Services
Cheung Hang Neighbourhood Elderly Centre
Yau Lai Neighbourhood Elderly Centre
Lei Fook Neighbourhood Elderly Centre
Bradbury King Lam Neighbourhood Elderly Centre
Riviera Gardens Elderly Learning Centre
Tsui Lok Good Neighbours Centre for the Elderly
Children Services
Fu Shan Nursery School
Shatin Nursery School
South Horizons Nursery School
Plover Cove Nursery School
Tin Chung Nursery School
Lei Tung Nursery School
Fu Shan Nursery School
Shatin Nursery School
Lei Tung Nursery School
South Horizons Nursery School
Plover Cove Nursery School
Tin Chung Nursery School
Chridren Development and Parents Support
Christian & Missionary Alliance Children Development and Support Centre
Social Work Service for Pre-primary Institutions
Youth Services
Family and Counselling Services
Study Centres
Community and Other Services
Special Service Project
"Accompanying the Elderly Scheme" Volunteer Support Services
COVID-19 Prevention Support Online
Community Care Service Voucher for the Elderly
360 Neighbourhood Wellness Service for the Elderly
REST Carer Center (2021-2023)
"Living alone" is not lonely! "Good Neighbor" Volunteer Support Service
基督教宣道會香港區聯會
大埔宏福苑事工
「宣道‧關愛‧同行@大埔」計劃
Support Us
Contact Us
Christian & Missionary Alliance Social Services Limited
Service Units
News & Events
2024-2025 Joint Graduation Ceremony
Xuan Paper - Elderly Services Newsletter
Service Pamphlet
Under Secretary for Education, Mr. SZE Chun-fai, Jeff, JP Visits C&MA South Horizons Nursery School
中
About Us
Chairman's Remarks
History
Mission and Logo
Organisational Structure
Committee Member Lists
Annual Financial Report
Annual Report
Join Us
Volunteer Opportunities
Job Opportunities
Services
Elderly Services
Cheung Hang Neighbourhood Elderly Centre
Yau Lai Neighbourhood Elderly Centre
Lei Fook Neighbourhood Elderly Centre
Bradbury King Lam Neighbourhood Elderly Centre
Riviera Gardens Elderly Learning Centre
Tsui Lok Good Neighbours Centre for the Elderly
Children Services
Fu Shan Nursery School
Shatin Nursery School
South Horizons Nursery School
Plover Cove Nursery School
Tin Chung Nursery School
Lei Tung Nursery School
Chridren Development and Parents Support
Christian & Missionary Alliance Children Development and Support Centre
Social Work Service for Pre-primary Institutions
Youth Services
Family and Counselling Services
Study Centres
Community and Other Services
Special Service Project
"Accompanying the Elderly Scheme" Volunteer Support Services
COVID-19 Prevention Support Online
Community Care Service Voucher for the Elderly
360 Neighbourhood Wellness Service for the Elderly
REST Carer Center (2021-2023)
"Living alone" is not lonely! "Good Neighbor" Volunteer Support Service
基督教宣道會香港區聯會
大埔宏福苑事工
「宣道‧關愛‧同行@大埔」計劃
Support Us
Contact Us
Christian & Missionary Alliance Social Services Limited
Service Units
News & Events
2024-2025 Joint Graduation Ceremony
Xuan Paper - Elderly Services Newsletter
Service Pamphlet
Under Secretary for Education, Mr. SZE Chun-fai, Jeff, JP Visits C&MA South Horizons Nursery School
Organisational Structure
About Us
Organisational Structure